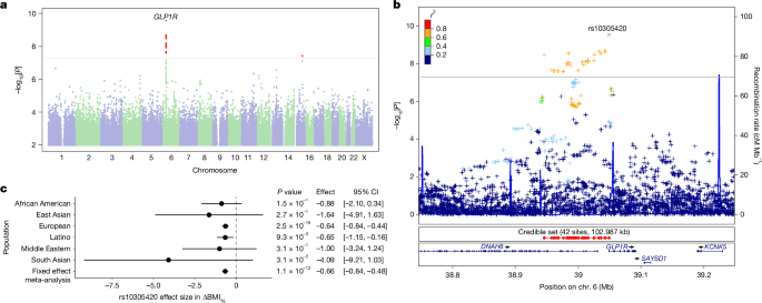
A genetics-based clue for a fast-growing drug class
A study announced by the 23andMe Research Institute reports that researchers have identified genetic predictors linked to both the weight-loss efficacy of GLP-1 drugs and the side effects associated with them. The supplied source material is limited, but it establishes the central claim: genetic variation may help explain why patients respond differently to GLP-1 receptor agonists, both in terms of benefit and tolerability.
That is a meaningful finding because GLP-1 therapies have become some of the most closely watched drugs in medicine, especially for obesity and metabolic disease. As use has expanded, so have questions about uneven outcomes. Some patients experience substantial weight loss, while others see more modest effects. Side effects also vary, with tolerability sometimes shaping whether treatment continues. A study aimed at predicting both efficacy and side effects therefore addresses one of the most practical problems in real-world use.
What the study says at a high level
The available source text says the 23andMe Research Institute announced publication of a study identifying genetic predictors for GLP-1 weight-loss efficacy and side effects. The wording is important. It does not claim that genetics fully determines outcome, and it does not say the findings are already being used in routine clinical practice. It says genetic predictors were identified, which supports a more cautious interpretation: researchers may have found associations that could improve understanding of who benefits most and who may be more likely to experience adverse effects.
That distinction matters because prediction in medicine usually develops in stages. A genetic signal may first appear in research, then be validated across populations, and only later become part of a clinical decision tool. The supplied material does not describe that full pathway, so the most defensible conclusion is that the study contributes evidence toward more personalized GLP-1 treatment rather than delivering an immediate bedside test.
Why variability in GLP-1 response matters
The commercial and clinical importance of GLP-1 drugs has grown rapidly, but their success has also highlighted how differently patients can respond. In practice, treatment decisions are shaped not only by efficacy but by the tradeoff between results and side effects. If genetics can help forecast both, clinicians may eventually be better able to choose candidates, manage expectations, and reduce trial-and-error prescribing.
Even a modest predictive improvement could matter. A patient more likely to respond strongly might be prioritized differently from one whose genetic profile suggests lower benefit or higher risk of side effects. Likewise, understanding likely tolerability could shape dose escalation, monitoring, or broader treatment planning. The source text does not specify the exact genes or effect sizes involved, so those clinical implications remain prospective rather than confirmed. Still, the finding is directionally important because it addresses a clear unmet need in personalized treatment.
Personalized medicine is the bigger story
At a broader level, the study reflects a familiar shift in biomedical research: moving from one-size-fits-all prescribing toward more individualized prediction. Drugs are often approved based on average outcomes across trial populations, but average outcomes can hide large differences among individuals. Genetic predictors offer one way to explain that spread.
For GLP-1 therapies, that could be especially valuable. These drugs are high-profile, increasingly widespread, and associated with both strong demand and significant cost. Better prediction would not only matter for patient experience, but potentially for resource use and treatment efficiency as well. The source text does not make economic claims, so those points should be understood as implications rather than findings directly reported in the candidate material.
What is still unknown from the supplied text
The available source is notably sparse. It does not identify which journal published the study, how large the study population was, which genetic markers were implicated, or how strongly those markers predicted outcomes. It also does not specify which GLP-1 drugs were included, whether the analysis covered obesity treatment, diabetes treatment, or both, or how side effects were defined.
Those omissions limit how far the result can be interpreted. Without effect sizes, replication data, or methodological detail, it is not possible to judge clinical readiness. The strongest evidence-based framing is that a research organization announced publication of a study reporting genetic predictors related to both efficacy and side effects in GLP-1 treatment.
Why the announcement is still notable
Despite the limited detail, the topic is significant because it touches one of the central questions around the current generation of obesity medicines: who is most likely to benefit, and at what cost in tolerability? Research that can narrow that uncertainty is likely to attract attention across medicine, drug development, and patient care.
The study also reinforces a point often lost in public discussion of high-profile drugs. A medicine can be transformative at the population level while still producing highly variable outcomes at the individual level. Genetics is only one possible reason for that variation, but it is an especially actionable one if findings prove robust enough for future clinical use.
The near-term takeaway
Based on the supplied source text alone, this is best understood as an early but important personalization signal in a major therapeutic area. Researchers reported genetic predictors associated with how well GLP-1 drugs work for weight loss and with the side effects patients may experience. That does not yet amount to a ready-made clinical screening system, but it does point toward a future in which GLP-1 treatment may be matched more precisely to the people most likely to benefit from it.
For patients, clinicians, and drug developers, that is the development worth watching. The next stage will depend on whether the reported genetic signals are replicated, quantified, and translated into practical guidance. But even at the announcement stage, the study highlights a direction of travel that is likely to matter far beyond GLP-1 drugs alone: the use of genetic data to make widely used therapies more predictable, more personalized, and potentially more effective.
This article is based on reporting by Medical Xpress. Read the original article.




